Hönsgenetik! Hurra! Den här bloggen tjänar ju som min privata journal club, och idag tänkte jag titta närmare på en artikel som kom häromdagen om genetiken bakom blå äggskal: Wang m fl. An EAV-HP Insertion in 5′ Flanking Region of SLCO1B3 Causes Blue Eggshell in the Chicken. De har isolerat två genetiska varianter som orsakar blå äggskal, genom att påverka samma gen, i höns från olika delar av världen. I båda populationerna är det en rest av ett retrovirus som satts in i närheten av genen SLCO1B3, som kodar för ett protein som transporterar organiska joner i celler. Varianten ändrar på uttrycket av genen så att den uttrycks på ställen den inte gör i höns med vita ägg.
De flesta höns lägger ägg med vita eller bruna skal, men det finns några sorter som lägger blå ägg, bland annat i Kina och Chile. Det gäller nu inte klarblå ägg, snarare vita lite blåtonade. Blå äggskal är en klassisk mendeliansk egenskap: den har enkelt arv med ett dominant anlag för den blå färgen. Mendelianska egenskaper är betydligt mer lätthanterliga än kvantitativa egenskaper med många bakomliggande genetiska varianter, men det kan bli rörigt nog ändå. Skoj att se den molekylära grunden för ett till hönsgenetiskt fenomen.
Till experimentet! Artikeln börjar med en serie referenser till tidigare kartläggningar som lokaliserat varianten till ett område på kromosom 1. Författarna gjorde en finare kartläggning av ett 3.3 miljoner baser långt område i en korsning av Dongxiang-höns. Det är en kinesisk hönssort som har individer som lägger blå ägg och en del som lägger bruna, och de korsade tuppar homozygota för den blå allelen med hönor som lägger bruna ägg. Resultatet av kartläggningen blev en mindre region på 120 000 baser. Den innehöll fyra gener — alltså fyra kandidater att undersöka vidare.
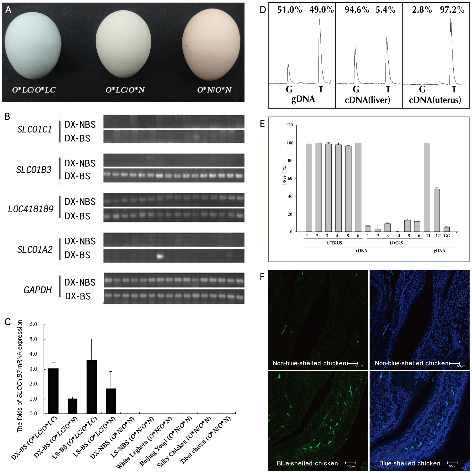
Så, ett relativt enkelt om än inte idiotsäkert sätt att leta efter underliggande genen är att mäta genuttryck, alltså hur mycket de fyra generna skrivs om till rna. Författarna gjorde flera olika uttrycksmätningar — först av alla fyra, vilket ledde dem att titta närmare på SLCO1B3. Det här är figur 1 från artikeln och den visar dem alla samt en bild av de blå äggen. Genuttryck skiljer sig mellan vävnader, så var ska en börja leta? De letade i prover från höns’ äggledare för det är där äggskalen bildas.
(Figur 1 från Wang et al (2012), PLOS Genetics, Creative commons: BY)
De använde först omvänd transkription och PCR med agarosgel (det är B) i figuren: BS är Dongxiang-höns med blå skal, Dongxiang-NBS är höns utan och ett vitt band betyder att det finns PCR-produkt, alltså mätbart genuttryck. Som synes i bilden är det bara en gen där höns med blått äggskal uttrycker genen och de utan saknar den: SCLO3B1. RT-PCR, som den här tekniken heter, är inte alls dumt men dåligt på att kvantifiera mängder ordentligt. Därför gick de vidare med realtids-PCR (C i figuren). Där verkar det som SLC3B1 uttrycks i flera olika höns med blå skal, men inte i ett antal med vita skal.
Om du är pyrosekvenseringsnörd vill jag gärna prata med dig om D- och E-delen av figuren. (Det blir lite extra rörigt eftersom den snp de mäter är G/T och följs av en rad T.) F visar fluorescensmärkt in situ-hybridisering — det betyder att märkta rna-strängar som matchar genen ifråga sätts till tunna vävnadsprover för att se om de fastnar, så det börjar fluorescera där genen uttrycks. Och här fluorescerar det mer i prover från höns som lägger blå ägg. Fluorescensbilden är snygg, men den nämns mest i förbigående och jag är inte säker på vad som är skillnaden mellan de grönaktiga och blåaktiga bilderna. Åter igen, om det är någon in situ-hybridiseringsnörd som läser får du gärna höra av dig!
När författarna hade en gen gav de sig på att sekvensera den och dess omgivning i jakt på den orsakande genetiska varianten. Sedan jämförde de olika hönsraser med och utan blå ägg för att se vilka varianter som associerar med blå äggskal — och alltså kan vara den orsakande varianten. De hittade ett antal enkla genetiska varianter (snp:ar) i området, men ingen av dem passade. Däremot hittade de ett cirka 4200 baser långt endogent retrovirus, det vill säga en gammal genetisk rest av ett virus som satt in sig strax före genen och antagligen stör någon reglerande sekvens. Virussekvensens spridning i hönspopulationer var helt associerad med blått äggskal. Alltså ser det här ut att vara ännu ett exempel på hur genetiskt skräp kan orsaka nya egenskaper.
Litteratur
Wang Z, Qu L, Yao J, Yang X, Li G, et al. (2013) An EAV-HP Insertion in 5′ Flanking Region of SLCO1B3 Causes Blue Eggshell in the Chicken. PLoS Genet 9. doi:10.1371/journal.pgen.1003183

Pingback: Skimmelhästar och genetiska bieffekter « There is grandeur in this view of life